国庆、中秋双节临近,作为疫情防控常态化以来的第一个小假期,市民对文化活动的需求迫切。
为进一步营造喜庆、祥和的节日氛围,丰富假期市民文化娱乐生活,各级宣传文化部门(单位)提前谋划、积极行动,组织开展国庆文艺展演、中秋游园会、戏剧展演、街头艺术、主题文艺展览、诗词朗诵、非遗巡展、露天电影、优秀国产影片公映等一系列文化惠民活动。
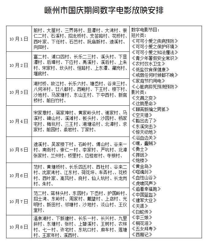
据初步统计,将举行戏剧和文艺演出等202场、街头艺术活动24场、主题文艺展览16场、公映优秀国产影片6部、农村公益电影1350场、40余个农村文化礼堂安排国庆文艺演出。
具体展演以实际情况为准。








来源:浙里绍兴
编辑:黄唯诚