郑州市实验高级中学郭海娟老师精品课录像画面
2025年基础教育精品课“部级精品课”公示
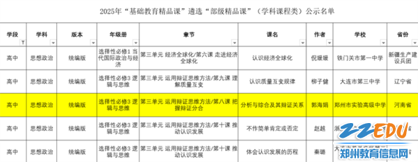
学期末收官、新春将至,2026年2月5日,郑州市实验高级中学教育战线再传捷报。在教育部组织的2025年“基础教育精品课”遴选活动中,郑州市实验高级中学政治组教师郭海娟执教的课例《分析与综合及其辩证关系》凭借其创新的教学设计与卓越的育人实效,历经层层选拔与专家严格评审,成功获评“部级精品课”。
据了解,郭海娟的获奖课例,选自普通高中思想政治选择性必修三《逻辑与思维》。课程围绕“分析与综合及其辩证关系”这一核心内容展开,针对其理论比较抽象、学生理解难度大等难点,郭老师及政治组教师进行了深入探索。教学设计以学科核心素养培育为导向,创造性地选取“新能源汽车产业在郑州的发展”这一本土化、时代性强的真实情境作为主线,构建了清晰的“缘起、演进、展望”教学脉络。通过将抽象的思维方法与生动的社会现实深度融合,并灵活运用小组合作、情境探究、成果展示等多元化教学方式,有效激发了学生的思维灵活性与学习主动性,实现了知识传授、能力提升与价值引领的有机统一。
优异成绩的取得,根植于郑州市实验高级中学长期以来对教育教学改革的不懈深耕与对教师专业成长的系统化培育。作为始终致力于教学质量提升的学校,郑州市实验高级中学高度重视教师队伍建设,通过定期举办骨干教师风采展示、青年教师汇报课等活动,积极营造“共研共进”的浓厚教研氛围。郑州市实验高级中学持续推进素养导向的课堂变革,鼓励教师立足课程标准,融合现代教育技术,创新教学方式方法,将核心素养培育扎实贯穿于教学全过程。郭海娟老师此次荣获部级荣誉,正是学校教育教学改革稳步向前、持续深化的生动体现。
热门评论











