郑州外国语学校高三数学备课组长 王少华
2025年高考数学命题贯彻落实《教育强国建设规划纲要(2024—2035年)》,持续推进考试内容改革。更新设计理念,深化基础性考查;创新试题设计,强化思维能力考查;科学调控难度,提升人才选拔质量,助力教育强国建设。
一、 试卷的稳定与创新
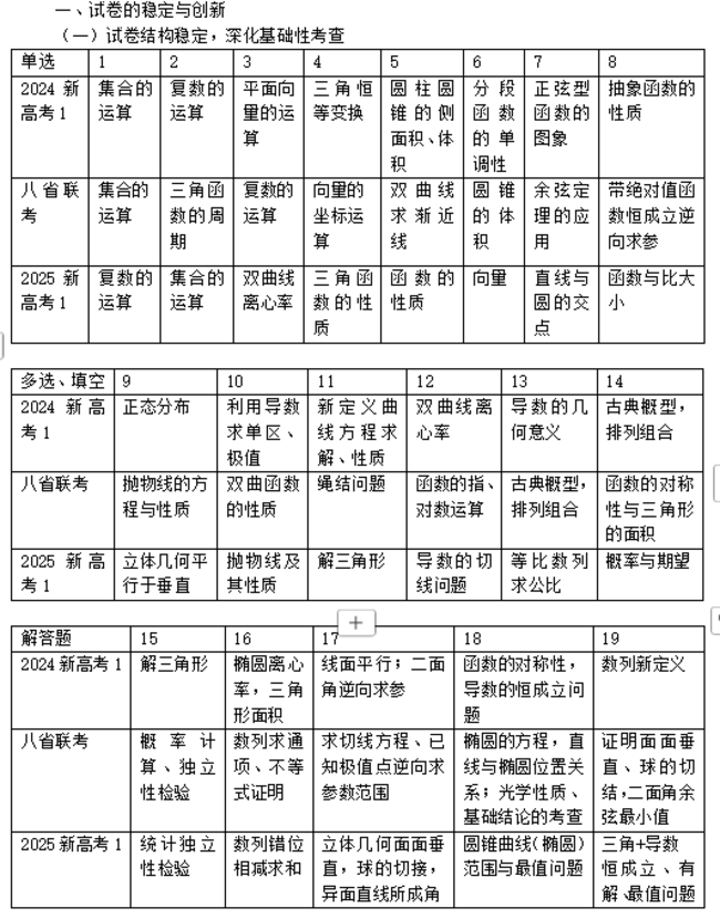
(一)试卷结构稳定,深化基础性考查
试卷保持2024年8+3+3+5的结构,聚焦函数与导数、圆锥曲线、立体几何、概率统计、数列、三角函数与解三角形六大模块主干知识,深化基础性概念和知识的考查,引导学生注重概念学习,夯实学习基础。不再设置新定义试题,这在今年八省联考试题中就有所引导和体现。17,18,19题都是三小问,将大分值有效拆解,试题递进的设问由浅入深,思维量逐步提升,考查了化归与转化、数形结合、函数与方程等数学思想,使得不同层次的学生都有获得感,具有较好的选拔功能。解答题考查内容较24年新高考一卷有所调整,主要体现在内容和题号顺序上,与今年八省联考解答题基本吻合。
(二)构建新颖情境,考查创新思维
2025年新高考一卷数学命题创新情境设计、内容设计和设问设计,破除套路,深入考查学科素养,引导中学教学从总结解题技巧转变到培养学生数学思维。如:新高考一卷第19题突破以往以幂指对函数为情境设置函数导数试题的模式,以三角函数设置情境,新颖独特;新高考一卷第17题一改以往求线面角、面面角的设问,与球的切接问题结合求异面直线所成的角,让人耳目一新。
试卷还设置了现实生活情境的试题,考查考生应用数学知识和方法解决问题的能力。如:新高考一卷第6题设置了帆船比赛的情境,引入了视风风速、真风风速、船行风风速、风力等级等概念,考查向量的相关知识;第15题是关于某疾病与超声波检查结果关系的研究,应用列联表检验两个随机变量的关联性,体现统计知识和方法在现代生活中的应用。
(三)增强探究开放,考查思维品质
新高考一卷数学试题创新设问方式,进一步增强试题的探索性和综合性,增强解法的开放性,为考生提供多种解题途径,着力考查学生的学科关键能力和思维品质,鼓励学生运用创造性、发散性思维多角度分析解决问题,激发学生创新意识,同时引导中学摒弃细分试题类型、总结解题套路等固化的复习备考模式,将教学重点放到提高学生的素养和能力上来。如:新高考一卷第8题在题目形式和语言叙述方面都进行了创新,考生可以通过数形结合、特值列举等方法进行探索和尝试。
二、 加强考教衔接,发挥导向作用
(一)引导依标教学。《普通高中数学课程标准(2017年版2020年修订)》是高考命题的依据,2025年高考数学命题严格遵循课程标准。规避高等数学内容的直接应用,引导学校严格按照课程标准实施教学,把精力放在讲透教材内容上,提升课堂教学效果。
(二)引导教学重点应放在核心概念、基础知识和学生核心素养的培养上。2025年高考数学命题全面考查基础知识,检验学生的知识掌握程度,引导中学注重概念教学,夯实学习基础。对高中数学的核心概念进行了重点考查,保持一定的考查比例,同时达到一定的考查深度。摒除套路题、类型题、技巧题,引导高中数学教学回归到培养学生核心素养,锻炼学生思维能力上来。
(三)引导中学教学要注重各章节知识的融会贯通,增强模块与模块间的联系,尤其要重视知识网络的交汇点,促进各分支知识本身的纵向延伸,同时增强知识分支间的横向拓展。引导学生在面对具体问题时,能将学习到的各个模块的知识有机结合并综合应用,引导学生构建自身的整体数学知识网络,而不是简单地将各个知识模块割裂。引导中学教学重视学生知识结构的构建。
总之,2025年新高考一卷数学试题持续深化考试内容改革,考主干、考能力、考素养,重思维、重创新、重应用,突出考查思维过程、思维品质和创新能力,为今后的数学教学指明了方向。










